per-CPU
我们先来直观粗略地讨论一下,对于每个CPU结构体的管理。在普通的做法中,我们很容易联想到采取一个数组进行操作。举个简单例子比方的话,类似如下:
struct cpu {
int a;
int b;
};
struct cpu my_cpus[NR_CPUS];上述方式中,每个CPU都有自己专有的结构字段,并且互不干扰,因此可以不必加锁访问。
当需要使用的时候,例如:
this_cpu = my_cpus[my_cpu_id()]
this_cpu.a ++;我们从抢占的角度分析,上述代码会出现几个小问题(假设我们没有其他的额外保护):
- 如果当前程序被抢占并且后面被迁移到其他CPU上醒来,则原有的
this_cpu变量会失效,因为它此时相当于访问其他 CPU 的私有数据; - 假如另外一个任务抢占了当前的任务,且新任务如果也要修改这个变量
this_cpu.a。那么在这同一个 CPU 上就会造成竞争;
很直接粗暴地,可以简单的采取临时关中断的方式,相当于原子性地处理这一块东西。此时的任务不会被调度走,便可以安安心心的。但是,为了修改 CPU 的数据,而采取关中断的方式明显又浪费了性能,因为在此区域内 CPU 无法响应其他的中断。
如果采取锁的形式,那么与我们的初衷**"可以在不加锁的条件下访问"**又背道而驰,且性能也会下降。
于是,我们考虑可否退而求其次,把条件减弱一点,仅仅是不允许抢占呢(此时 CPU 可响应中断)?
假设不加其他的限制,此时就算有高优先级的任务加入也不会让其逼迫下台,但典型的一个可能冲突场景是,当该任务的时间片被用完,这里的重新调度会导致进程切换,但是根据上述分析,这里不应该被调度。于是,为了解决这个矛盾,在每个 CPU 的结构体上,额外有一个抢占计数器preempt_count,只有preempt_count为0的时候(不在临界区)才允许进入调度器。
此时的 CPU 也可以响应其他的中断,且都是在同一个 CPU 上运行。
此时的使用情况变成:
cpu = get_cpu();
this_cpu= my_cpus[cpu]
this_cpu.a++;
put_cpu()其中的get_cpu和put_cpu,我们给出在Linux上的相关代码示例:
// include/linux/smp.h
#define get_cpu() ({ preempt_disable(); smp_processor_id(); })
#define put_cpu() preempt_enable()其中preempt_disable和preempt_enable如下:
// include/linux/preempt.h
// 这里和具体的配置有关,可以选择不同的版本。我们选择普遍的 CONFIG_PREEMPT_COUNT 和 CONFIG_PREEMPT 宏开启
#define preempt_disable() \
do { \
preempt_count_inc(); \
barrier(); \
} while (0)
#define preempt_enable() \
do { \
barrier(); \
if (unlikely(preempt_count_dec_and_test())) \
__preempt_schedule(); \
} while (0)以x86中断返回内核空间为例,我们从下面代码可以看出计数器preempt_count的作用:
// arch/x86/entry/entry_64.S
/* Returning to kernel space */
retint_kernel:
#ifdef CONFIG_PREEMPT
/* Interrupts are off */
/* Check if we need preemption */
btl $9, EFLAGS(%rsp) /* were interrupts off? */
jnc 1f
0: cmpl $0, PER_CPU_VAR(__preempt_count) // 检查当前 CPU 的 preempt_count 是否为 0
jnz 1f // 如果非 0,说明在临界区,不允许抢占,跳过
call preempt_schedule_irq
jmp 0b
1:
#endif我们一并贴出preempt_schedule_irq:
// kernel/sched/core.c
/*
* this is the entry point to schedule() from kernel preemption
* off of irq context.
* Note, that this is called and return with irqs disabled. This will
* protect us against recursive calling from irq.
*/
asmlinkage __visible void __sched preempt_schedule_irq(void)
{
enum ctx_state prev_state;
/* Catch callers which need to be fixed */
BUG_ON(preempt_count() || !irqs_disabled());
prev_state = exception_enter();
do {
preempt_disable();
local_irq_enable();
__schedule(true); // 调度器入口 @arg: bool preempt = true
local_irq_disable();
sched_preempt_enable_no_resched();
} while (need_resched());
exception_exit(prev_state);
}好像还没有到达我们本文档标题额额额。。。。。好吧,言归正传,我们引出per-CPU
上述的已经减少了一部分的数据锁定了,不过,还带来了一个问题——cache-align,这个是per-cpu显著区别于上面数组组织的方式,也是我认为引入的最主要的原因。
在 SMP 上,多个 CPU 之间的缓存要保持一致性,某个 CPU 对缓存数据进行修改,如果该缓存数据又同时存放在其他的CPU上,那么会对脏的缓存进行刷新,甚至可能造成反复的缓存抖动,对此也会带来相当的性能损失。
原来的数组结构下,CPU的结构体紧紧抱团,当前CPU的缓存里面很可能包含周围CPU的结构体,根据缓存一致性,巴拉巴拉,也许你应该懂我意思吧,哈哈。
为此,Linux引入了percpu,用于进一步加快 CPU 的存取操作。
大致的思路是每个 CPU 一样也都含有自己的数据副本,但是这些数据结构体不再像以前仅仅相互挨着,而是被"分开"了。这样,在减少数据锁定的同时,一个CPU的改动就很难“波及”到另外的CPU,避免了缓存同步。
下面我们来看下具体如何实现:
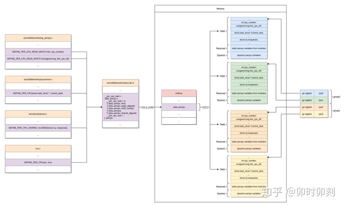
先来一张框图:
图片来源 知乎@卯时卯刻 https://zhuanlan.zhihu.com/p/340985476

TODO
// @file init/main.c @func start_kernel()
setup_per_cpu_areas() ->
// @file arch/x86/kernel/setup_percpu.c @
setup_per_cpu_areas()
{
rc = pcpu_embed_first_chunk(PERCPU_FIRST_CHUNK_RESERVE,
dyn_size, atom_size,
pcpu_cpu_distance,
pcpu_fc_alloc, pcpu_fc_free);
}
// @file mm/percpu.c
int __init pcpu_embed_first_chunk(size_t reserved_size, size_t dyn_size,
size_t atom_size,
pcpu_fc_cpu_distance_fn_t cpu_distance_fn,
pcpu_fc_alloc_fn_t alloc_fn,
pcpu_fc_free_fn_t free_fn)
{
...
areas_size = PFN_ALIGN(ai->nr_groups * sizeof(void *));
areas = memblock_virt_alloc_nopanic(areas_size, 0);
for (group = 0; group < ai->nr_groups; group++) {
struct pcpu_group_info *gi = &ai->groups[group];
unsigned int cpu = NR_CPUS;
void *ptr;
for (i = 0; i < gi->nr_units && cpu == NR_CPUS; i++)
cpu = gi->cpu_map[i];
BUG_ON(cpu == NR_CPUS);
/* allocate space for the whole group */
ptr = alloc_fn(cpu, gi->nr_units * ai->unit_size, atom_size);
...
areas[group] = ptr;
}
for (group = 0; group < ai->nr_groups; group++) {
│ │ struct pcpu_group_info *gi = &ai->groups[group];
│ │ void *ptr = areas[group];
│ │
│ │ for (i = 0; i < gi->nr_units; i++, ptr += ai->unit_size) {
│ │ │ if (gi->cpu_map[i] == NR_CPUS) {
│ │ │ │ /* unused unit, free whole */ │ │ │ │ free_fn(ptr, ai->unit_size);
│ │ │ │ continue;
│ │ │ }
│ │ │ /* copy and return the unused part */
│ │ │ memcpy(ptr, __per_cpu_load, ai->static_size);
│ │ │ free_fn(ptr + size_sum, ai->unit_size - size_sum);
│ │ }
│ }
// @file arch/x86/kernel/smpboot.c
/* * Activate a secondary processor.
*/
notrace start_secondary(void *unused) -> cpu_init() -> switch_to_new_gdt(int cpu) -> load_percpu_segment(int cpu)
{
wrmsrl(MSR_GS_BASE, (unsigned long)per_cpu(irq_stack_union.gs_base, cpu));
}
#define per_cpu(var, cpu) (*per_cpu_ptr(&(var), cpu))
#define get_cpu_var(var) \
(*({ \
preempt_disable(); \
this_cpu_ptr(&var); \
}))
#define DECLARE_PER_CPU(type, name) \
DECLARE_PER_CPU_SECTION(type, name, "")
#define DEFINE_PER_CPU(type, name) \
DEFINE_PER_CPU_SECTION(type, name, "")DEFINE_PER_CPU(type, name)DECLARE_PER_CPU(type, name)
get_cpu_var(name)per_cpu(name,cpu)
alloc_percpu(type)__alloc_percpu(size_t size, size_t align)free_percpu(const void *)
``